Re-Value

Application for selling and buying used items

2024

Thumbnail image

Graduation Project (ITI) | Team Work | Role: Team Leader (UI/UX Designer

Full UX/UI Workflow with Bilingual Design

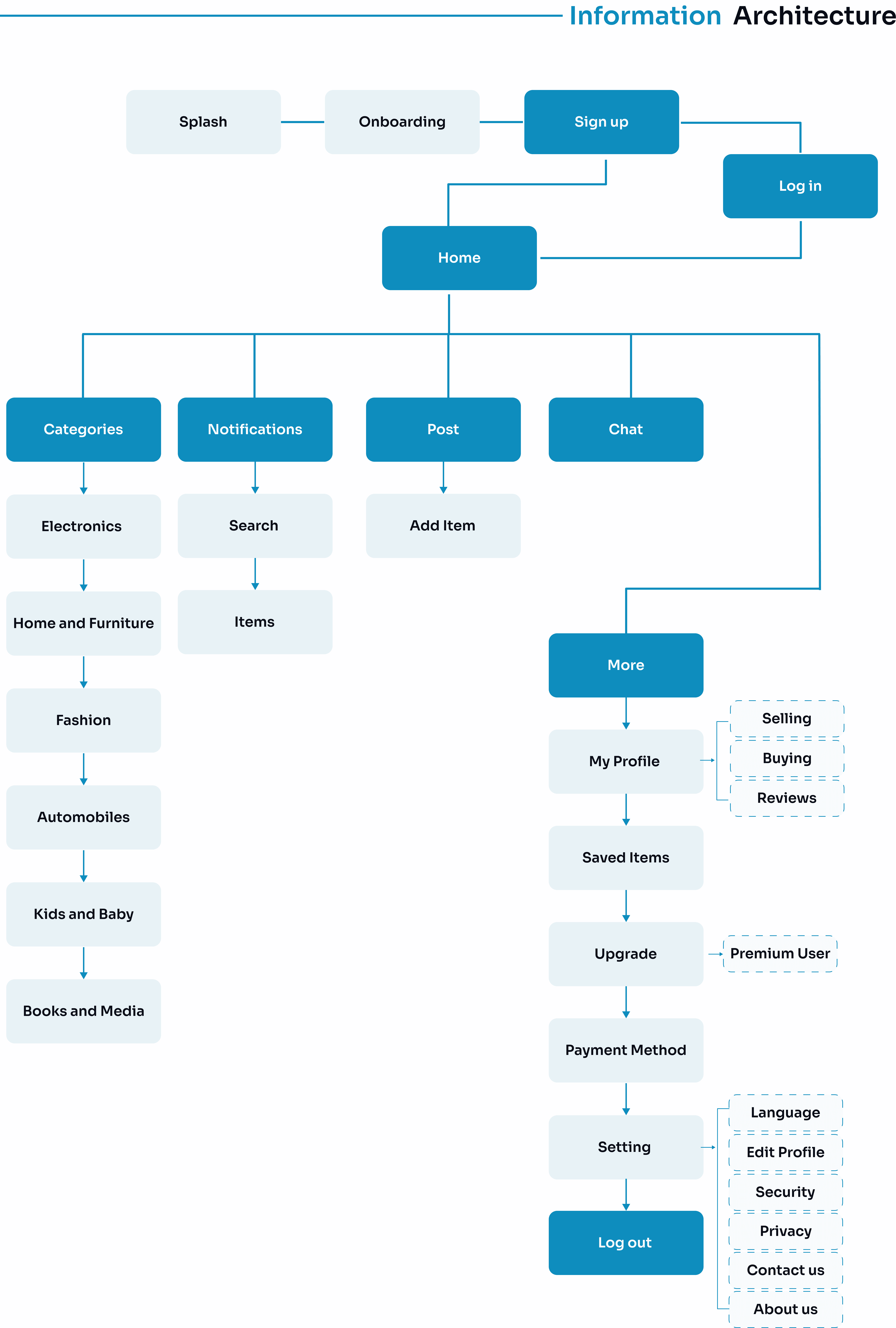
UI/UX Full Process

Sample project image
Sample project image
Sample project image
Sample project image
Sample project image
Sample project image

Create a free website with Framer, the website builder loved by startups, designers and agencies.